【中心科研】Autophagy|中山三院戎利民教授团队发现脊髓损伤神经元内源性修复新机制
脊髓损伤(spinal cord injury, SCI)是一种高度致残的中枢神经系统创伤性疾病,预后不良。损伤微环境的炎症、氧化应激、铁过载等病理改变会直接破坏溶酶体膜的完整性与功能稳态,而溶酶体稳态失衡又会通过阻滞自噬流和炎症级联反应加剧微环境紊乱并阻碍神经修复,形成“损伤—失衡—恶化”的恶性循环。既往研究多聚焦于溶酶体损伤后的被动降解,关于神经元是否存在内源性溶酶体膜修复机制,学术界尚缺乏深入认知。
中山大学附属第三医院戎利民教授团队于近日在自噬领域权威期刊Autophagy上发表重要研究,首次揭示磷脂酰肌醇4激酶2α型(PI4K2A)具有维持神经元溶酶体膜稳态,抑制神经元死亡的作用,并阐明其通过OSBPL6-PS轴改善神经元脂质过氧化的全新机制。该研究不仅发现脊髓损伤后神经元存在内源性的溶酶体膜修复通路,也为中枢神经系统疾病的溶酶体干预提供了理论依据与实验支撑。

原文链接:https://www.tandfonline.com/doi/full/10.1080/15548627.2026.2619576
关键发现
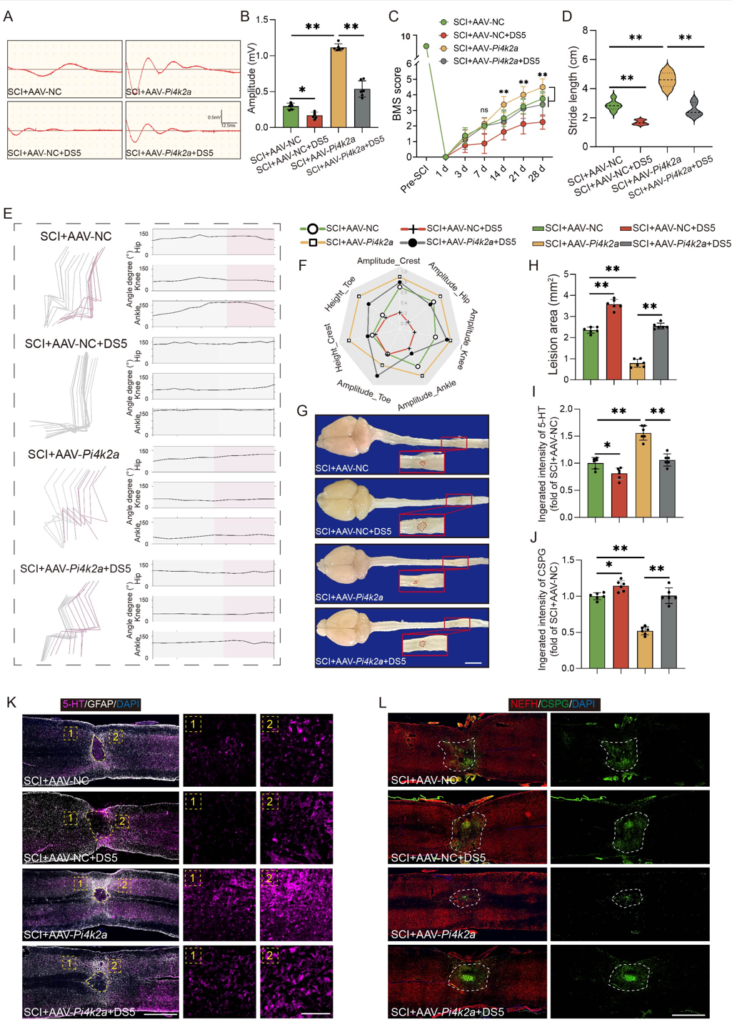
在脊髓损伤过程中,神经元的自噬 - 溶酶体系统与其自身存活密切相关,该系统通过降解胞内严重受损的生物大分子与细胞器实现神经元细胞的 “自救”。研究团队发现脊髓损伤后神经元在急性期出现自噬流受阻,且电镜下溶酶体出现“膜破孔样“特征性结构。体内转录组及体外脂质组学实验证明,过表达膜修复基因PI4K2A可能通过与内质网上的脂质转运蛋白OSBPL6相互作用,以介导磷脂酰丝氨酸(PS)转运至溶酶体进行修复。活细胞实时成像实验证明修复后的溶酶体又能参与正常的自噬进程,减轻神经元溶酶体膜通透化(LMP)引起的脂质过氧化与神经元凋亡,以促进SCI小鼠运动功能与组织修复。该研究突破了传统脊髓损伤病理机制中“溶酶体被动损伤”的认知框架,建立了“溶酶体膜主动修复”的新理论体系,为增强神经元内源性修复提供了全新干预靶点。

图1. 特异性靶向神经元PI4K2A显著改善脊髓损伤小鼠运动功能和组织形态学。

图2. PI4K2A-OSBPL6-PS轴促进脊髓损伤后神经元存活的机制示意图。
未来展望
本研究首次在脊髓损伤模型中系统阐明,溶酶体膜通透化通过破坏膜脂质代谢稳态,驱动神经元内脂滴(LDs)异常沉积的级联机制,并阐明PI4K2A-OSBPL6-PS通路对神经元脂代谢的调控作用。这一发现不仅解释了脊髓损伤后神经元脂毒性死亡的核心机制,更提出了靶向神经元溶酶体膜修复与脂代谢稳态的联合治疗策略,为开发神经保护药物提供了全新思路。

本研究由中山大学附属第三医院戎利民教授团队主导。戎利民教授、刘斌教授、姚森誉博士后为共同通讯作者;张豪杰博士研究生、康禹博士后、赵天论博士后为共同第一作者。该研究获国家自然科学基金与广州市重点研发项目资助。
主要研究者简介

戎利民 教授
二级教授、一级主任医师、博士生导师。国家重点研发计划项目首席科学家、享受国务院政府特殊津贴专家。现任中山大学附属第三医院院长、国家临床重点专科骨科学科带头人、国家神经疾病区域中心建设单位主任、中国骨科住院医师规范化培训示范基地主任、广东省微创脊柱外科工程技术研究中心主任、广东省微创脊柱外科质量控制中心主任、广东省干(体)细胞临床研究质量控制中心主任、广州市脑神经重大疾病与创新技术转化重点实验室主任、广州市重大疑难(罕见)疾病“脊髓损伤”诊疗中心主任。
担任国际脊柱内镜外科学会(ISESS)执行主席,中华医学会骨科学分会常务委员、中国医师协会骨科医师分会常务委员兼总干事、中国康复医学会脊柱专委会副主任委员、中国医促会骨科学分会副主任委员、广东省医学会骨科学分会主任委员、广东省医师协会骨科医师分会名誉主任委员、广东省医学会脑机接口与脑科学专委会副主任委员。担任Journal of Brain and Spine 主编,《中国脊柱脊髓杂志》副主编,Spine杂志中文版、《中华骨科杂志》、《中华显微外科杂志》、《中华创伤骨科杂志》、《中国骨科临床与基础研究杂志》等学术期刊常务编委与编委。
长期致力于脊柱疾病的微创治疗、干细胞及智能康复(神经调控/脑机接口等)治疗脊髓损伤的临床与基础研究,带领团队为脊柱脊髓损伤患者提供了系统、精准、高效的医疗服务。近年来,主持“十三五”国家重点研发计划1项、国家自然科学基金联合重点项目及面上项目6项、广东省重点领域研发计划项目1项,广州市重点领域研发计划项目2项。牵头全国多中心干细胞治疗脊髓损伤的注册药物临床试验2项。以通讯/共同通讯作者在Lancet Neurology、Science Advances、Cell Reports等期刊发表相关论文200余篇,主编脊柱微创外科学术专著2部,授权国家发明专利及实用新型专利26项,牵头制定指南/专家共识/标准4项,带领“微创脊柱脊髓修复团队”获中山大学最高学术奖-芙兰奖,以第一完成人获广东省科技进步一等奖、华夏医学科技奖科学技术二等奖、中华医学科技奖三等奖,“蛛网膜下腔移植人脐带间充质干细胞治疗创伤性脊髓损伤”获广东省优秀医药成果。指导硕/博士研究生、博士后60余名(其中连续三年指导学生获得国自然博士研究生项目)。荣获中国优秀医院院长、广东省医学领军人才、中山大学名医、首届广州名医等称号。

张豪杰
中山三院脊柱外科2023级博士研究生,导师戎利民教授。主要从事脊髓损伤微环境和自噬-溶酶体稳态的相关机制研究。以第一(含共一)作者身份在Autophagy, Journal of Neuroinflammation,Cell Proliferation等高水平期刊发表论文10余篇,其中含中科院一区且IF>10文章3篇。曾受邀于国际神经再生论坛(INRS)进行学术汇报。