邱伟/汤常永团队发现视神经脊髓炎髓鞘损伤新机制

发布人:党委宣传科 发布日期:2026-01-20

视神经脊髓炎谱系疾病(NMOSD)是一种中枢神经系统免疫性疾病,属于罕见病,患者复发率及致残率高,给个人、家庭及社会带来沉重的负担,然而目前在临床治疗上相对单一,基于免疫抑制为主,因此,探寻新的疾病机制与治疗靶点,对开辟NMOSD新型治疗策略,尤为重要。邱伟/汤常永团队前期通过FDA-Approved药物筛选,发现传统药物依达拉奉可通过增强少突胶质细胞前体细胞发育成熟来促进 NMOSD 髓鞘修复(Glia 2023)。但NMOSD髓鞘损伤内在分子机制尚未被阐明。

Chitinase 3- Like 1(CHI3L1)作为一种炎症疾病相关标志物,能否成为神经炎性疾病治疗靶点尚不清楚,研究团队已经阐明CHI3L1分子通路在NMOSD和多发性硬化(MS)认知功能损伤中的作用 ( Science Advances 2023/2025Cell Reports 2024),但其对NMOSD髓鞘功能损伤的作用尚未被阐明。近期,团队在国际著名期刊Journal of Clinical Investigation(中科院一区,Top)发表题为“Astrocyte-intrinsic signaling of chitinase-like protein CHI3L1 drives inflammation and amplifies demyelination in neuromyelitis optica”的研究论文,揭示了星形胶质细胞内在的CHI3L1通路在NMOSD脱髓鞘中的重要作用,并确定了CHI3L1是潜在的治疗靶点。

image-20260120162042-1

 

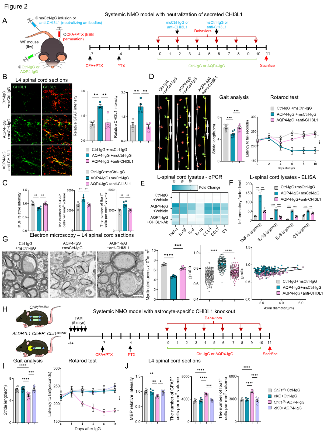
星形胶质细胞分泌CHI3L1 NMOSD髓鞘损伤的关键驱动因素,靶向中和抗体干预能有效阻止炎症脱髓鞘恶化:通过构建NMOSD全身模型小鼠及星形胶质细胞-CHI3L1条敲除小鼠,通过动物行为学、多重免疫荧光、电镜等实验方式评估。发现靶向CHI3L1中和抗体干预能有效改善髓鞘脱失情况及NMOSD相关运动损伤,条件性敲除星形胶质细胞中CHI3L1后,能有效阻止NMOSD疾病进展(图1)。

 

image-20260120162042-2

图1 靶向CHI3L1能够改善NMOSD相关表型

 

构建NMOSD系统模型小鼠及星形胶质细胞-RAGE条敲除小鼠,通过动物行为学、多重免疫荧光、ELISA等实验方式评估。发现RAGE作为CHI3L1特异性下游效应受体,特异性敲除星形胶质细胞RAGE受体后,NF-κB相关炎症反应得到抑制, NMO疾病进展得到明显的改善(图2)。

 

image-20260120162042-3

图2 靶向CHI3L1下游受体RAGE能够改善NMOSD相关表型

 

构建NMO全身模型小鼠,通过动物行为学、多重免疫荧光、WB等实验方式评估,发现STAT3作为CHI3L1特异性上游活化通路,靶向STAT3抑制剂能够有效阻止NMO疾病进展(图3)。

 

image-20260120162042-4

图3 靶向CHI3L1上游转录因子STAT3能够改善NMOSD相关表型

 

该研究证实了 CHI3L1在NMOSD疾病进展过程中起重要作用,CHI3L1加重了NMOSD相关的炎症反应、髓鞘脱失、脊髓神经元脱失及运动功能损伤;阐明CHI3L1的上游调控通路STAT3及下游效应通路RAGE-NF-κB,而针对CHI3L1及其上、下游通路的阻断性干预,能显著减缓NMOSD的疾病进展,NMOSD的治疗提出新型治疗方案(图4)。

image-20260120162042-5

图4 CHI3L1 发挥功能模式图

 

我院脑病中心汤常永、邱伟、以及布朗大学Yu-Wen Alvin Huang为共同通讯作者。徐辉明、姜维、徐莉等为共同第一作者。该研究得到了中山大学附属第八医院张晓磊、中国科学院遗传研究所郭伟翔、清华大学崔亚雄等的指导。同时,该研究得到了中山大学附属第三医院实验医学部韩晓燕及丘秀生老师的支持与帮助。

原文链接: https://www.jci.org/articles/view/195506