我院肾内科彭晖教授团队发现间充质干细胞来源的外囊泡通过代谢与表观遗传调控改善腹膜纤维化的新机制

发布人:党委宣传科 发布日期:2025-12-09

腹膜纤维化是一种不良的组织重塑,可能并发于长期腹膜透析(PD)、复发性腹膜炎发作或肿瘤性腹膜播散。在腹膜透析过程中发生的腹膜纤维化可导致腹膜功能障碍和治疗失败。目前,除了预防细菌性腹膜炎和使用生物相容性腹透液之外,尚无有效的腹膜透析相关腹膜纤维化的治疗策略。间充质干细胞(MSCs)具有多种治疗优势,包括多向分化潜能、免疫耐受性以及归巢至损伤组织部位的能力。研究表明,MSC来源的细胞外囊泡(MSC-EVs)可以作为旁分泌介质,向受体细胞递送生物活性物质,同时避免细胞移植相关的风险。有报道称小鼠骨髓MSC来源的外泌体能够在动物模型中改善腹膜纤维化。然而,人源MSC来源的细胞外囊泡是否能发挥类似的保护作用尚不清楚。此外,这些囊泡发挥作用的机制有待阐明。

2025年11月,我院肾内科彭晖教授的研究团队在国际知名期刊Advanced Science(中科院一区,IF 14.1)在线发表了题为“Mesenchymal Stem Cell-Derived Extracellular Vesicles Modulate the Course of Peritoneal Inflammation through Metabolic and Epigenetic Regulation”的研究成果。该研究通过整合单细胞转录组学、代谢谱分析和表观遗传学分析,探究了MSC-EVs如何调节腹膜微环境并抑制促纤维化信号通路。该研究结果揭示了腹膜纤维化形成过程中腹膜间皮细胞代谢重编程与组蛋白乳酸化调控之间的关联,指出了一个先前未被认识的MSC-EVs介导的保护机制。

image-20251209170510-1

原文链接:https://advanced.onlinelibrary.wiley.com/doi/10.1002/advs.202508645

 

研究团队分别构建了葡萄糖氯己定(CG)诱导和高糖腹透液诱导的小鼠腹膜纤维化模型,评估了MSC-EVs在小鼠体内的治疗效果。结果表明MSC-EVs可以靶向损伤的腹膜组织,减少腹膜的炎症浸润、间皮下胶原沉积和血管生成(图1)。

image-20251209170510-2

图1  MSC-EVs可逆转腹膜病理重塑和功能障碍(图源自Advanced Science

研究团队进一步利用小鼠腹膜组织单细胞转录组测序分析揭示了MSC-EVs减少促炎巨噬细胞募集的关键机制:在腹膜损伤期间,破坏Ccl2/Ccl7-Ccr2介导的间皮细胞与 Ly6c2⁺巨噬细胞之间的相互作用(图2)。此外,对腹膜实质细胞的分析表明,MSC-EVs逆转了损伤过程中腹膜间皮细胞的代谢与炎症重编程,改善了腹腔促纤维化微环境(图3)。

image-20251209170510-3

图2 MSC-EVs对CG诱导的腹膜损伤后免疫细胞组成及巨噬-间皮细胞互作的影响(图源自Advanced Science

image-20251209170510-4

图3 MSC-EVs可逆转间皮细胞糖酵解和促炎重编程(图源自Advanced Science

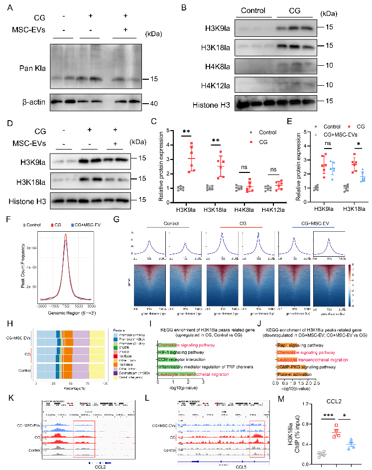
组蛋白乳酸化是一种最近发现的将代谢与基因调控联系起来的表观遗传机制。研究团队发现MSC-EVs可以下调损伤腹膜的组蛋白泛乳酸化和组蛋白H3K18乳酸化水平。利用CUT&Tag测序和染色质免疫共沉淀,证实了CCL2启动子区域的H3K18la富集显著增加,MSC-EVs可逆转上述改变。

image-20251209170510-5

图4 MSC-EVs通过调控H3K18la-CCL2轴来减轻CG引发的腹膜炎症(图源自Advanced Science

综上,该研究首次揭示了乳酸驱动的组蛋白H3K18乳酸化是促进腹膜炎症和纤维化发生的一种关键表观遗传机制,MSC-EVs通过破坏H3K18la-CCL2轴来抑制间皮细胞与Ly6c2⁺巨噬细胞之间的串扰,进而缓解腹膜炎症和纤维化(图5)。这一发现为基于MSC-EVs的疗法用于腹膜纤维化奠定了坚实的机制基础。

image-20251209170510-6

图5 机制示意图(图源自Advanced Science

中山大学附属第三医院肾内科彭晖教授、美国贝勒医学院胡兆永教授为本文的共同通讯作者,肾内科博士后黄强博士、博士研究生孙宇翔和孙娟为该文的共同第一作者。该研究工作受国家自然科学基金、广东省自然科学基金、中国慢性肾脏病管理创新计划、中国博士后科学基金等基金资助。