【中心科研】Fundamental Research|邱伟/汤常永发现:抑制C3aR/STAT3减轻NMOSD炎症和改善神经功能
研究背景
视神经脊髓炎谱系疾病(NMOSD)是一种中枢神经系统的自身免疫性疾病,多发于亚洲青壮女性患者,2018年被国家首批罕见病目录纳入。反复炎性发作致使NMOSD患者存在显著的运动功能和视功能残疾。
中山大学附属第三医院脑病中心邱伟教授和汤常永副研究员团队既往已经揭示靶向抑制星形胶质细胞分泌补体C3分子能够有效改善NMOSD动物模型中局部组织的典型病变及神经功能障碍(Molecular Therapy,2023)。近日,该团队在此基础之上,于国家自然科学基金委员会主办期刊 Fundamental Research 发表了题为 “Targeting C3aR/STAT3 signaling attenuates neuroinflammation and reverses neurological impairment in Neuromyelitis optica”的研究论文,进一步探讨了C3分子下游小胶质细胞中C3aR-STAT3信号在NMOSD致病机制中的关键作用。这一研究揭示了NMOSD中星形胶质细胞与小胶质细胞之间通过C3-C3aR信号相互作用的细胞分子机制,完善了NMOSD致病机理的理论研究。

原文链接
https://www.sciencedirect.com/science/article/pii/S2667325825006041
关键发现
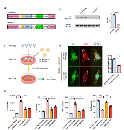
该研究首先通过体外细胞实验发现:患者来源的NMO-IgG刺激小鼠原代星形胶质细胞分泌的C3分子能够促进BV2小胶质细胞C3aR的表达并加剧神经炎症反应(图1)。

图1. NMO-IgG刺激星形胶质细胞分泌的C3分子能够促进小胶质细胞C3aR的表达并加剧神经炎症反应
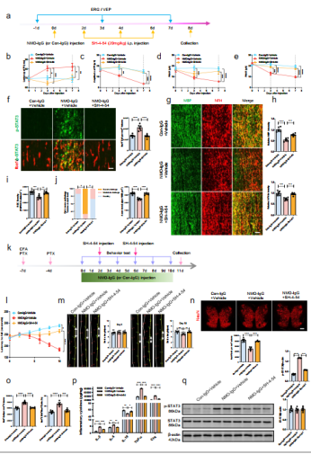
接着,该研究利用NMOSD大鼠局部眼模型和NMOSD小鼠运动模型,通过视觉电生理测试和运动行为学实验,发现抑制C3aR信号改善NMOSD动物模型的视功能和运动功能障碍(图2和3)。

图2. C3aR抑制剂(SB 290157 trifluoroacetate)能够缓解NMOSD相关的视功能障碍

图3. C3aR抑制剂(SB)能够缓解NMOSD相关的运动功能障碍
然后,通过文献检索发现星形胶质细胞与小胶质细胞通过C3-C3aR轴相互作用后可能进一步激活小胶质细胞中的STAT3信号通路;并通过体外细胞实验中进行验证(图4)。

图4. C3-C3aR信号能够促进BV2小胶质细胞中STAT3通路的磷酸化
同样,该研究利用NMOSD大鼠局部眼模型和NMOSD小鼠运动模型,通过视觉电生理测试和运动行为学实验,发现抑制抑制STAT3信号激活能够挽救NMOSD动物模型的炎性组织病变和神经功能损害(图5)。

图5. STAT3抑制剂(SH-4-54)改善NMOSD动物模型的炎性组织病变和神经功能损害
结论
本研究发现星形胶质细胞分泌的C3分子能够刺激小胶质细胞C3aR的表达,并进一步促进其STAT3信号的磷酸化,从而增强NMOSD的炎症反应和加剧相关神经功能恶化;而靶向抑制C3aR-STAT3信号能够有效阻断病情进展,最终改善NMOSD动物模型的神经功能障碍。这一研究为基于C3aR/STAT3信号通路的治疗提供了依据,也为NMOSD治疗提供了新的潜在靶点。

图6. 文章总结图
研究团队
徐莉、王欣怡为共同第一作者,邱伟、汤常永为共同通讯作者。该研究得到了中山眼科中心杨晖及陈思齐的帮助。同时该研究得到了中山大学附属第三医院实验医学部韩晓燕及丘秀生等的支持和帮助。
通讯作者

脑病中心NMOSD的临床与基础研究在国际发声
近年来,邱伟/汤常永团队一直致力于NMOSD等神经免疫病的临床和基础研究,从疾病的致病机制、临床标记物、药物临床试验等多个角度进行了深入的探讨,取得了一系列原创性研究成果。相关研究发表于Journal of Clinical Investigation (2025), Science Advances (2025 / 2023) , Molecular Psychiatry (2025) , Molecular Therapy (2025 / 2023) , Cell Reports (2024 / 2023) , Glia (2023) 等国际期刊。未来,脑病中心神经免疫团队将继续深耕于神经免疫相关疾病的临床和基础研究,并持续与国内外知名科研团队保持交流与合作,促进神经免疫亚专科的全面发展,实现“国内领先,国际一流”的专科目标。